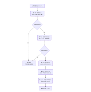
TIMKEN大型磨煤机轴承型号确认的系统化方案
当磨煤机内至关重要的TIMKEN轴承型号磨损消失时,恢复其“身份”是一个严谨的技术侦探过程。必须遵循 “由外到内、由易到难” 的原则,多维度交叉验证,以确保万无一失。
第一篇章:现场非解体核查(安全、高效的首选方案)
在拆下轴承之前,先尝试这些方法,它们能最大程度保持设备完整性。
1.查阅设备技术档案(最直接、最可靠)
•路径:立即查找设备的原始说明书、维修手册、备件清单或历史采购合同。这些文件通常会明确记录核心部件(如主轴承)的制造商和完整型号。这是准确率最高的方法。
2.识别设备铭牌与型号
•路径:找到磨煤机机体上的设备铭牌,记录下磨煤机的完整型号、规格和生产厂家。
•后续操作:联系磨煤机制造商的技术支持或售后服务部门。提供设备型号,他们通常能根据原始设计图纸,提供准确的轴承型号信息。
3.探寻历史维修记录
•路径:检查工厂的维修档案。如果该轴承曾经被更换过,过去的工单、领料单或维修报告中极有可能记录了轴承型号。
第二篇章:轴承实体测量法(核心技术手段)
当档案缺失时,对轴承实体进行精密测量是确定尺寸规格的基石。注意:此操作需由经验丰富的技术人员在清洁、安全的环境下进行。测量核心参数:
•内径(d):测量轴颈的直径。为确保精度,应在轴颈的不同位置和方向多次测量,取平均值。
•外径(D):测量轴承座的内孔直径。同样需多点测量取平均值。
•宽度(B/T):测量轴承(或轴承组件)的总宽度。
与TIMKEN样本交叉比对:获得精确的d、D、B值后,查阅《TIMKEN圆锥滚子轴承综合样本》。根据测量尺寸,在样本中找到尺寸完全匹配的轴承系列。例如,磨煤机常用的大型轴承可能属于TYR、TNA、TMB等系列或特定的四列圆锥滚子轴承型号。
第三篇章:专业特征识别与推理(深度分析)
对于TIMKEN这样的顶级品牌,其轴承设计具有鲜明特征,这是高级别的确认手段。
1.结构类型判断:
•是单列、双列还是四列圆锥滚子轴承? 磨煤机主轴轴承通常采用双列或四列圆锥滚子轴承,以承受巨大的径向和轴向联合载荷。观察轴承座的结构和内部空间布局,可以推断轴承的列数。
2.保持架特征:
•尽管型号磨损,但保持架可能完好。TIMKEN轴承可能采用钢制铆接保持架、黄铜保持架或聚合物保持架。记录保持架的材料、颜色和结构(是铆接还是整体式),可作为辅助判断依据。
3.润滑方式确认:
•检查轴承座上是否有润滑孔和油槽。TIMKEN大型轴承通常带有“L”后缀,表示外圈有润滑槽和润滑孔。确认此特征对选型很重要。
第四篇章:终极验证与求助
1.联系TIMKEN官方技术支持(最权威的途径)
•将您通过以上方法收集到的所有信息(设备型号、测量尺寸、照片、工况描述)系统整理后,联系TIMKEN的当地授权经销商或直接联系TIMKEN应用工程师。他们拥有最全面的数据库和工程经验,能够提供最准确的型号判断和技术支持。
2.材质与工艺分析(特殊情况)
•磨煤机工况恶劣,原设计可能采用了特殊材质的轴承,如ST(表面磷化处理) 或XP(表面氧化处理) 等,以增强抗微动磨损能力。如果工况特殊(如高温、高污染),需向TIMKEN工程师特别说明。
核心总结:型号确认五步法
面对型号不明的TIMKEN大型轴承,请遵循以下系统性的排查流程,其中最关键的一步在于获得精确的尺寸参数后与权威资料或专家进行核对。

重要安全提示:
严禁猜测:绝对禁止凭经验猜测型号,微小的尺寸或内部设计差异都可能导致灾难性故障。
专业操作:拆卸和测量大型精密轴承是一项专业工作,必须由合格人员使用合适的工具进行,避免对轴承和配合表面造成二次损伤。
通过这套系统化的方法,即使轴承的“身份证”暂时丢失,您也能通过一系列“物证”和“推理”,科学地还原其真实身份,确保设备维修工作的准确与高效。
